BWIN必赢亚洲
首页
产品与解决规划
锂电池隔阂
铝塑膜
硫化物电解质资料
BOPP薄膜
包装业务
纸张业务
科研创新
产品创新
研发中心
行业认可
产学研合作
新闻资讯
公司新闻
媒体报路
关于BWIN必赢亚洲
公司概况
BWIN必赢亚洲简介
企业文化
荣誉资质
发展过程
合作同伴
可持续发展(ESG)
可持续发展理想
资源良性循环
社会责任
参与BWIN必赢亚洲
人才理想
职业发展
员工风采
招聘岗位
联系BWIN必赢亚洲
联系BWIN必赢亚洲
旗下公司
投资者关系
一时布告
定期汇报
投关新闻
ESG新闻
EN
Search
首页
产品与解决规划
锂电池隔阂
铝塑膜
硫化物电解质资料
BOPP薄膜
包装业务
纸张业务
科研创新
产品创新
研发中心
行业认可
产学研合作
新闻资讯
公司新闻
媒体报路
关于BWIN必赢亚洲
公司概况
BWIN必赢亚洲简介
企业文化
荣誉资质
发展过程
合作同伴
可持续发展(ESG)
可持续发展理想
资源良性循环
社会责任
参与BWIN必赢亚洲
人才理想
职业发展
员工风采
招聘岗位
联系BWIN必赢亚洲
联系BWIN必赢亚洲
旗下公司
投资者关系
一时布告
定期汇报
投关新闻
ESG新闻
EN
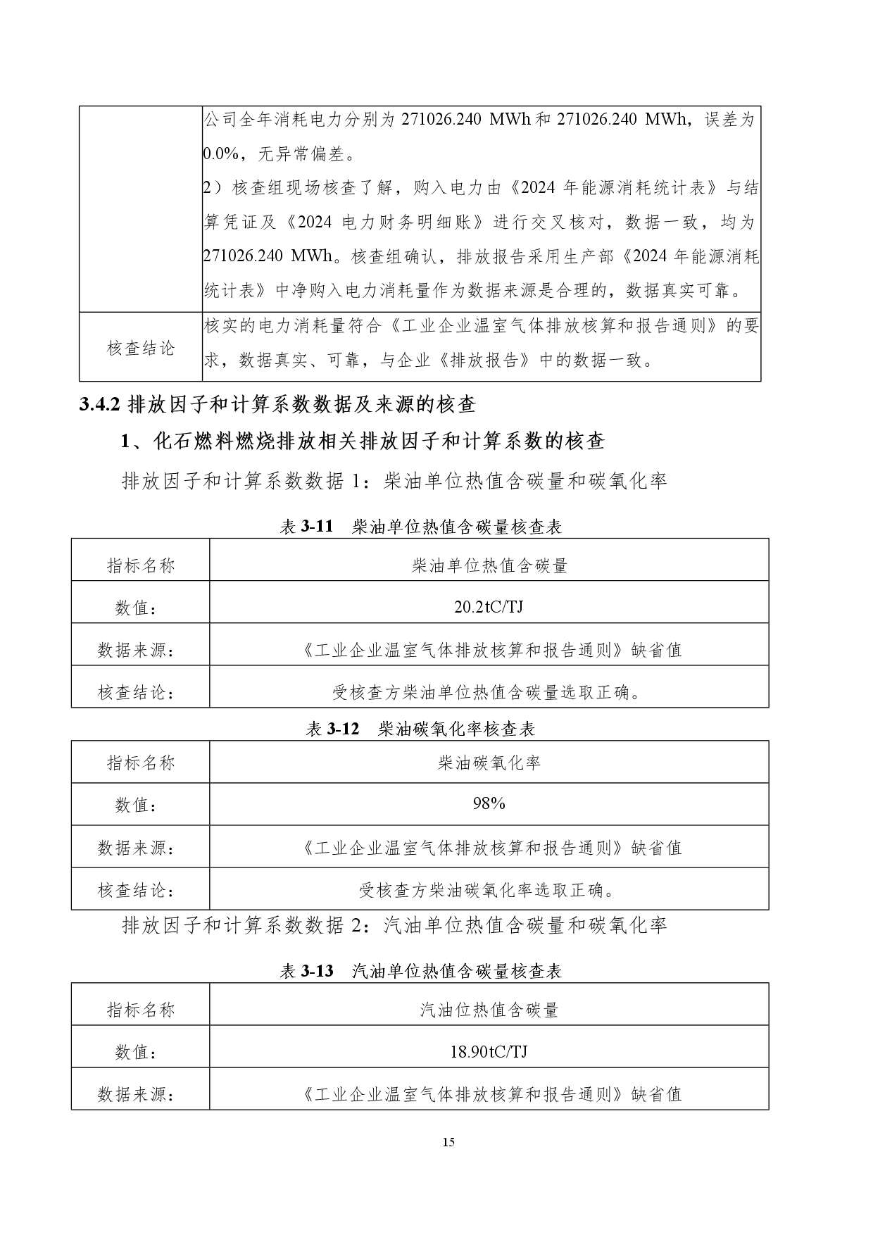
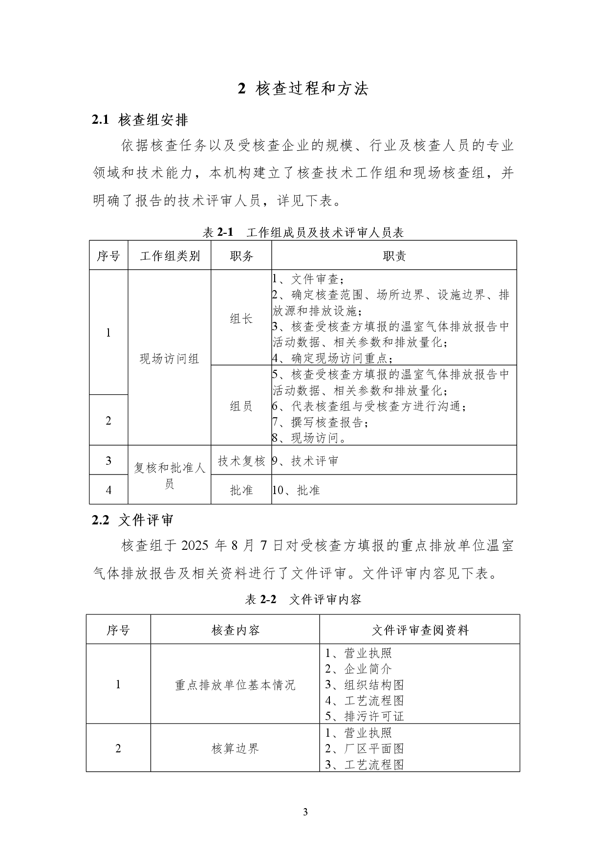
江西省通瑞新能源科技发展有限公司碳核查汇报
2025-10-13
2025-10-13
BWIN必赢亚洲股份 SEMCORP
上一篇 : 西班牙先进资料代表团到访BWIN必赢亚洲集团 共话先进资料新将来
下一篇 : 江西省通瑞新能源科技发展有限公司社会责任汇报
分享
返回
【网站地图】